skip to content
Kerry Wang
Table of Contents
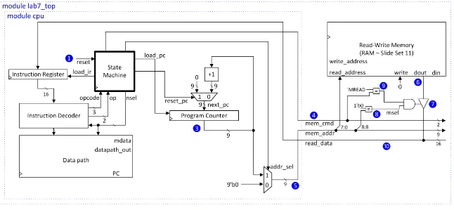
Overview Diagram

Summary

Implemented a 16-bit RISC computer, using custom assembly and machine code. Can read instructions/data to/from memory, and perform basic computations.

Key Takeaways

  • Modular Design
  • I/O interface

Project Components

Implemented Modules

  • Arithmetic-Logic Unit (ALU)
  • Datapath (Uses the ‘registers’ and ALU to logic)
  • CPU (Interface for datapath, state machine, memory, and I/O)
  • Shifter (Shifts data by a given amount)
  • Register File (Emulates registers in a CPU)
  • State Machine (Controls instruction decode and datapath)
  • Instruction Decoder (Decodes instructions)

HDL code can be provided upon request, due to course policies.

Simulation

  • Full testbenchs for all modules using ModelSim Altera

Compilation

  • Quartus Prime

Hardware

  • De1-SoC FPGA

Provided Information

Diagrams of the CPU, state machine, datapath, and ALU

Overview Diagram

Assembly-to-Machine-Code Assembler

Using bison, bzip2, flex, installed via Cygwin